宁夏回族自治区文学艺术界
文联简介
文联章程
文联党组
文联主席团
团体委员
工作机构
历届领导
要闻
文艺动态
宁夏文联第一次代表大会
宁夏文联第二次代表大会
宁夏文联第三次代表大会
宁夏文联第四次代表大会
宁夏文联第五次代表大会
宁夏文联第六次代表大会
宁夏文联第七次代表大会
宁夏文联第八次代表大会
宁夏文联第九次代表大会
宁夏回族自治区第十届文学艺术奖
宁夏回族自治区第九届文学艺术奖
宁夏回族自治区第八届文学艺术奖
宁夏回族自治区第七届文学艺术奖
宁夏回族自治区第六届文学艺术奖
宁夏回族自治区第五届文学艺术奖
宁夏回族自治区第四届文学艺术奖
宁夏回族自治区第三届文学艺术奖
宁夏回族自治区第二届文学艺术奖
宁夏回族自治区第一届文学艺术奖
普法宣传
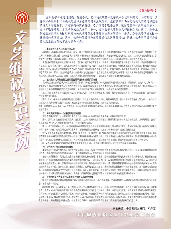
文艺维权知识产权案例库
国家版权局在线举报链接
入会指南
咨询建议
资料下载
来源:
宁夏文艺网
刊发时间:
2025-11-21
作者:
行业管理与维权部